SymphonyAPI: Authentication Process
Retrieval of User Data from API​
Authentication Process​
- Establish an API session by setting up the staff Symphony account username and password in ILLiad's Customization Manager.
warning
If you have a general SIRSI account username and password for your library, you can use this since the SymphonyAPIStaffUsername & SymphonyAPIStaffPassword will only be used to look up user information.
- Every time a user attempts to connect to Symphony through ILLiad, the established staff username and password in ILLiad's Customization manager will retrieve the user information (e.g. the user's barcode) from Symphony and authenticate the user into Symphony.
- The value key used to perform the lookup will be in the ILLiad User Table fieldname. This value is mapped to Symphony through the SymphonyUserLookupField key.
Example​
If you are looking up the user in Symphony by the user's barcode and the user enters their barcode in the SSN field of ILLiad, SymphonyUserLookupType should be "barcode" and SymphonyUserLookupField should be "SSN".
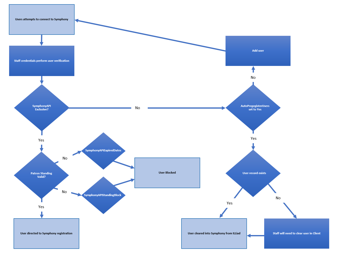
User Verification for SymphonyAPI - Exclusive versus Non-Exclusive​
Symphony Exclusive​
- If SymphonyAPIExclusive is set to Yes and the WebAuthType is SymphonyAPI, ILLiad will block users if SymphonyAPI is unable to locate the Patron's Standing during the user registration process.
- Reasons why SymphonyAPI was unable to locate Patron Standing: if SymphonyAPIStandingBlock is set to Yes or if SymphonyAPIExpireDate is set to Yes.
- If either of these occur, the user will be shown the appropriate status line, will not be registered and will be directed to the Blocked page.
Symphony Non-Exclusive​
- If SymphonyAPIExclusive is set to No and the WebAuthType is SymphonyAPI, ILLiad only verifies that the user exists in the SymphonyAPI server during the user registration process.
- If AutoClearPreRegisteredUsers is set to Yes, the user's cleared status is also immediately set to Yes so staff won't have to clear the user in the client.
- If the user is not found, blocked, or has an Invalid Patron Standing, ILLiad will allow the user to register. They will NOT automatically be cleared even if the AutoClearPreRegisteredUsers key is set to Yes.
SymphonyAPI User Verification Diagram​
