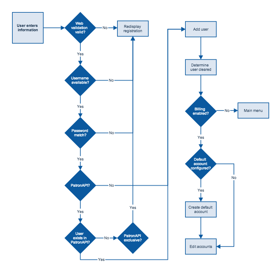
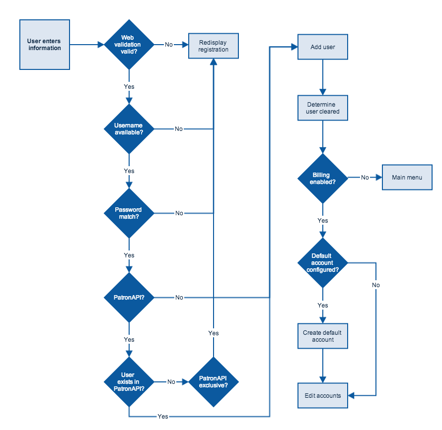
PatronAPI: Authentication Process
If you are using Innovative Interfaces as your LIS/OPAC and have purchased their PatronAPI module, you can setup ILLiad to authenticate users against that PatronAPI server for registration and login. PatronAPI Authentication can be setup to auto-clear those customers who match entries in the PatronAPI server or to restrict access for both registration and login to the system to only those customers that meet all PatronAPI authentication criteria. Patrons must still register as First Time Users on the web; the PatronAPI authenticating field is usually the Social Security Number or ID Number but in rare cases could also be the Username. Because most PatronAPI servers restrict access by ip address, you will most likely need to add your ILLiad web server to the list of ip addresses allowed to query the PatronAPI server. Stand-Alone Registration is allowed with PatronAPI Authentication.

Clearing Customers​
Since the Authentication Database is used for authentication purposes, the staff do not need to review any customers as they register, provided the AutoClearPreregisteredUsers key is set to Yes in the ILLiad Customization Manager. After reviewing each user, they can click the Clear, Disavow, or Merge buttons. Each will send the user a note regarding their current ILLiad status. Disavow cancels all of their requests. Merge will allow you to merge two accounts together.