The Photoduplication Order Workflow
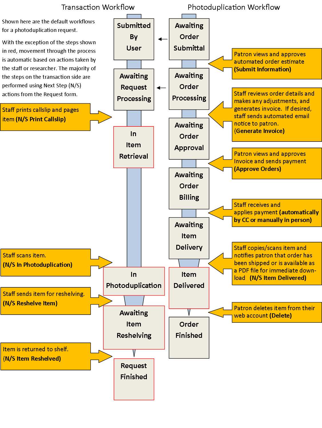
Each request is assigned both a Transaction status and a Photoduplication status. The transaction workflow and photoduplication workflow each use a separate and distinct set of queues and, after the patron approves the order estimate, the workflows operate independently from one another. The diagram below illustrates the basic Aeon workflow process for photoduplication requests. Shown in the diagram are the default photoduplication and transaction workflows that would be used when processing a request from within the Request form in the Aeon Desktop Client using the available options.
Main Photoduplication Queues​
- Awaiting Order Submittal
- Awaiting Order Processing
- Awaiting Order Approval
- Awaiting Order Billing
- Awaiting Item Delivery
- Item Delivered
Other Photoduplication Queues:​
- Order Cancelled by User
- Order Cancelled by Staff
- Order Merged
