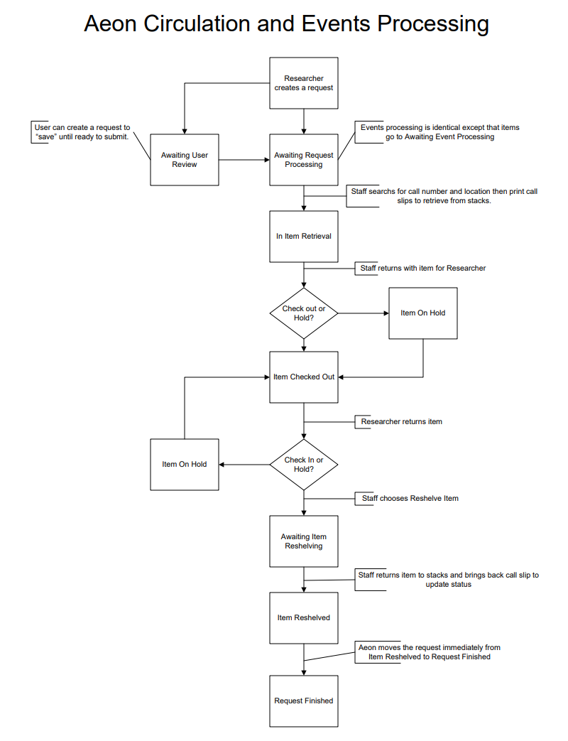
Getting StartedRequest ProcessingAeon Processing FlowchartAeon Processing Flowchart This diagram illustrates the basic Aeon workflow process for requests.